北京居安家园物业公司简介
【来源】: 密云县住建委 【发布时间】: 2017-07-17
北京居安家园物业管理有限公司成立于2007年6月,是具有国家物业管理三级资质企业的专业物业管理公司,公司成立以来一直秉承“诚信、规范、优质、高效”的企业宗旨,发扬“团结、务实、开拓、创新”的企业精神,树立“以人为本、人性化管理、以客为尊、超越客户满意”的经营理念,博采众长、务实求精、不断提高专业水平,打造自己的服务特色,成为客户信赖的优秀物业管理公司。
当前,北京居安家园物业管理有限公司管理密云县彩虹园小区和太师府别墅小区,业务发展势头良好,前景广阔。
在短短的4年的发展历程里,依托集团强大的人才与资本优势,公司按照ISO9001质量管理体系初步建立起规范的管理运作模式,在企业管理与经营中取得了良好的社会与经济效益。我们以推动行业的整体发展,致力于企业品牌内涵多向延伸的为发展目标,开创了本地区物业管理的崭新气象,更赢得来自社会的认同与赞誉。
展望未来,我公司将一如既往潜心打造自身品牌,不断提高企业的管理运作水平,赢得客户的信任与忠诚,赢得企业的持续稳健发展。在新的里程里,我公司将以持续超越顾客不断增长的期望为准绳,努力用精致管理和温馨服务回报社会,以昨日的成功作为今日的起点,迈出新的步伐,走向美好的明天。
北京居安家园物业公司位于彩虹园小区14号楼2单元202室。物业公司下设部门为客服部,工程部,保洁部,保安部,24小时值班电话69061636.
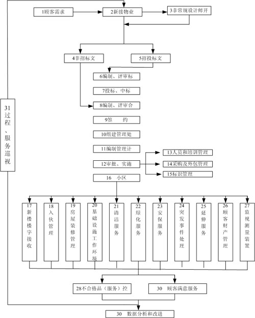
服务项目:
具体服务项目包括日常服务和单收费有偿服务两部分:
日常服务:
1.清洁卫生管理:
小区内庭院、道路、广场以及楼宇内公共楼道在内的公共各部位的卫生清洁、生活垃圾收集和经常性的保洁。
2.绿化养护管理:
有专业人员实施绿化养护管理,草坪生长良好,即使修剪和补栽补种,无杂草、无杂物。花卉、绿篱、树木根据品种和生长情况,及时修剪整形,保持观赏效果。定期组织浇灌、施肥和松土,做好防涝、防冻。
3.保安巡视管理:
设专职保安人员每天24小时巡逻值班,发现异情及时上报处理。
4.公共区域共用部位的日常维护:
包括污水井、垃圾箱、共用雨水管、道路路面、侧石、井盖、休闲椅、凉亭、戏水池、假山、雕塑物品、景点、护栏、消防设施、楼宇单元门窗等日常维修维护。
5.水电设施管理:主要是水电设施的看护和擦洗。
6.排污设施管理:清疏和维护公共给排水管道、化粪池、污水井。
二、单收费服务
主要是指户门以内的部分和设施,包括:室内上下水管路,例如:自来水管堵水、阀门漏水。下水管路:如坐便堵塞、洗菜盆下水管不通。室内电路设施,如线路短路、开关故障等等。
主要是指户门以内的部分和设施,包括:室内上下水管路,例如:自来水管堵水、阀门漏水。下水管路:如坐便堵塞、洗菜盆下水管不通。室内电路设施,如线路短路、开关故障等等。
文件控制流程图
记录控制流程图

人员和培训管理流程图


